欢迎访问南京东山外国语学校官网!
首页
东外概况
学校领导
学校介绍
东外印象
校园风光
联系我们
党群工作
党员天地
团旗飘飘
职工之家
校园新闻
校园新闻
学生风采
教师风采
高校喜报
媒体报道
友好往来
学校荣誉
校园活动
艺术节
体育节
读书节
英语节
缤纷东外
校报校刊
德育天地
德育活动
心理咨询
国旗下讲话
东外大讲堂
素养之星
素养东外行
教育科研
教学动态
校本课程
教师发展
课题研究
名师风采
校本研究
名师课堂
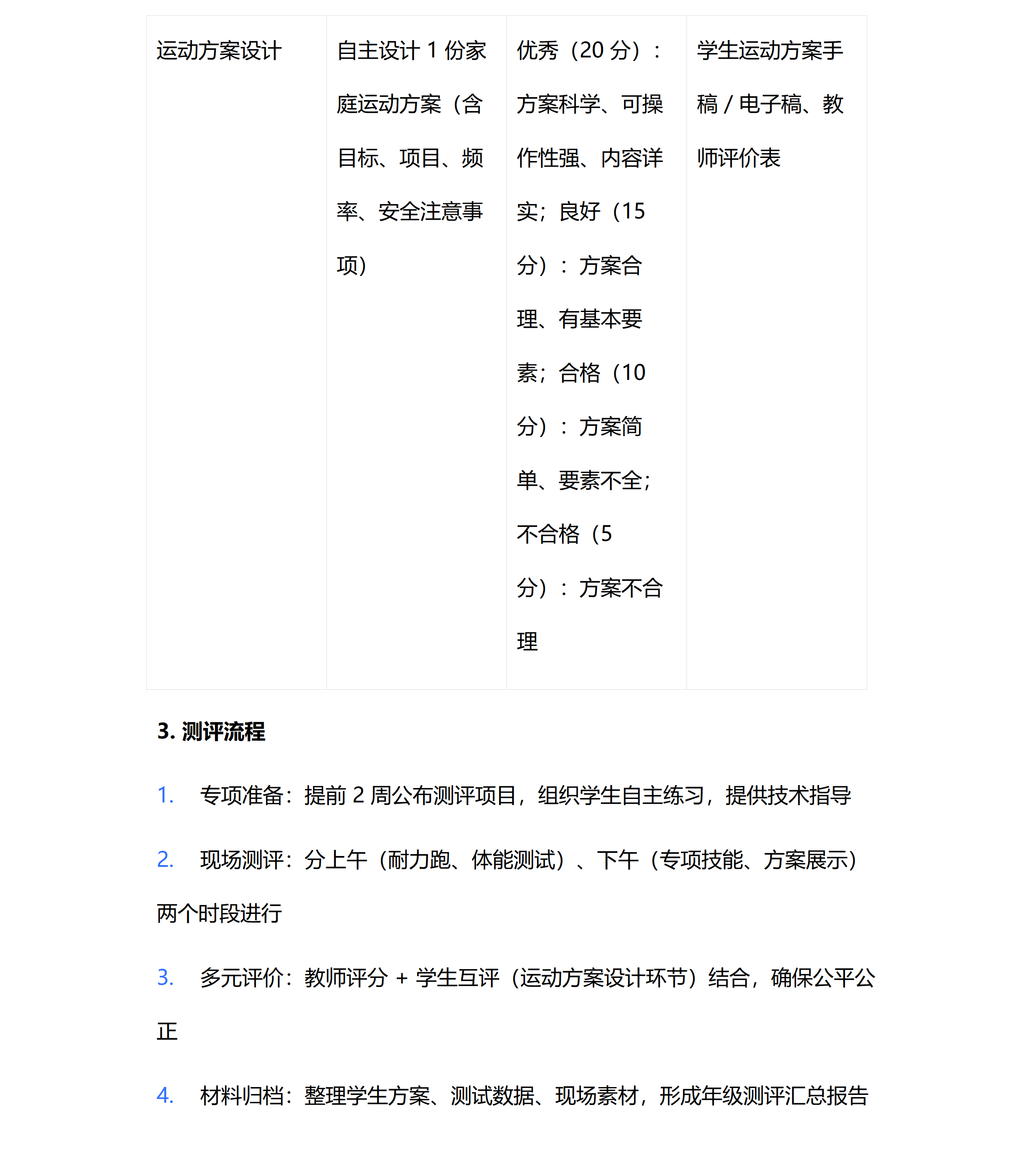
非文化学科期末考察
智慧校园
挂牌督导
备课系统
家长学校
EMIS系统
家校平台
基金会
阳光体育
推门听课
教育保障
安全卫生
日常管理
养味餐厅
设备维修
学生资助
招生招聘
招生信息
招聘信息
通知公告
每周安排
公示公告
政策文件
当前位置:
首页
>
教育科研
>
非文化学科期末考察
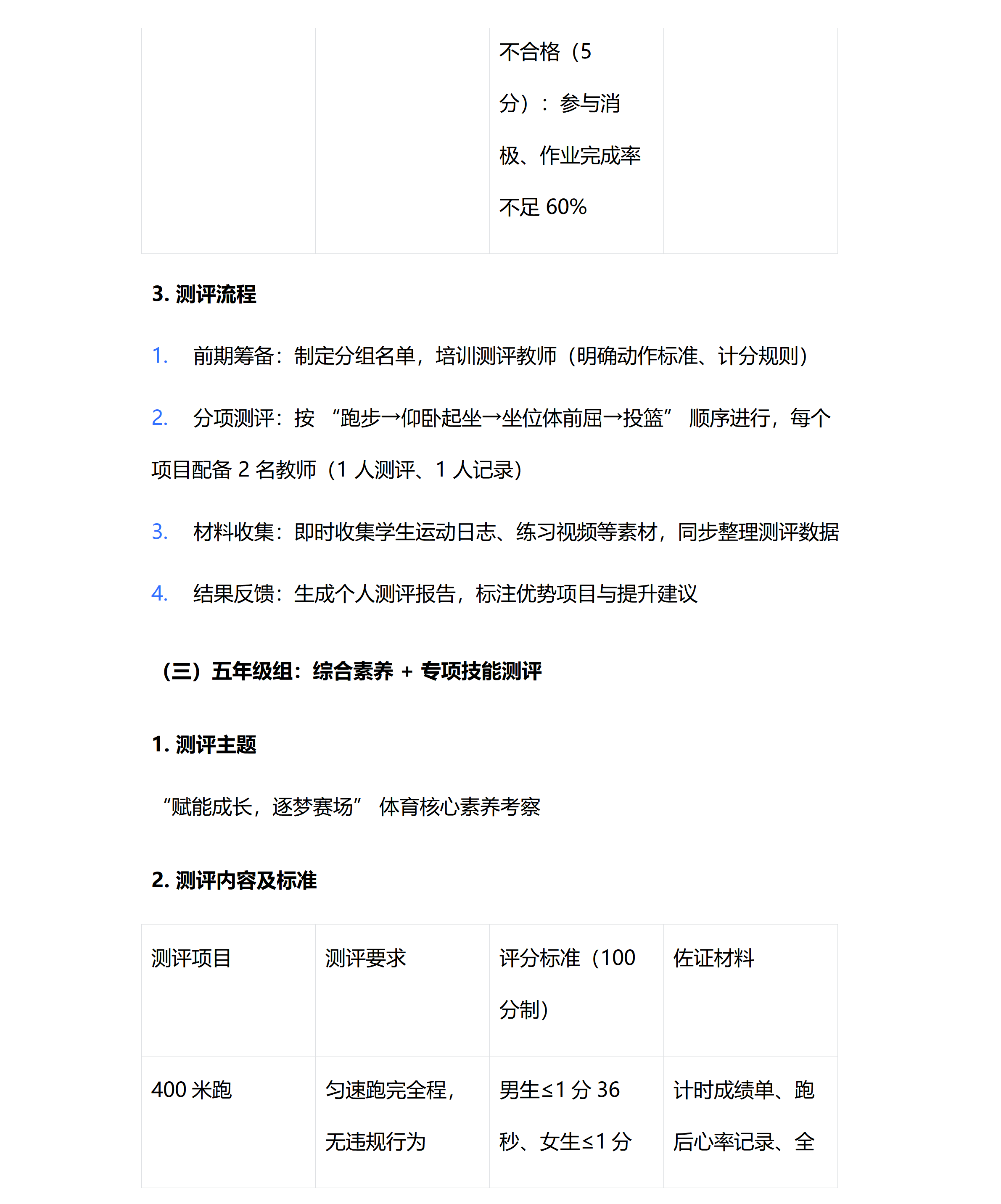
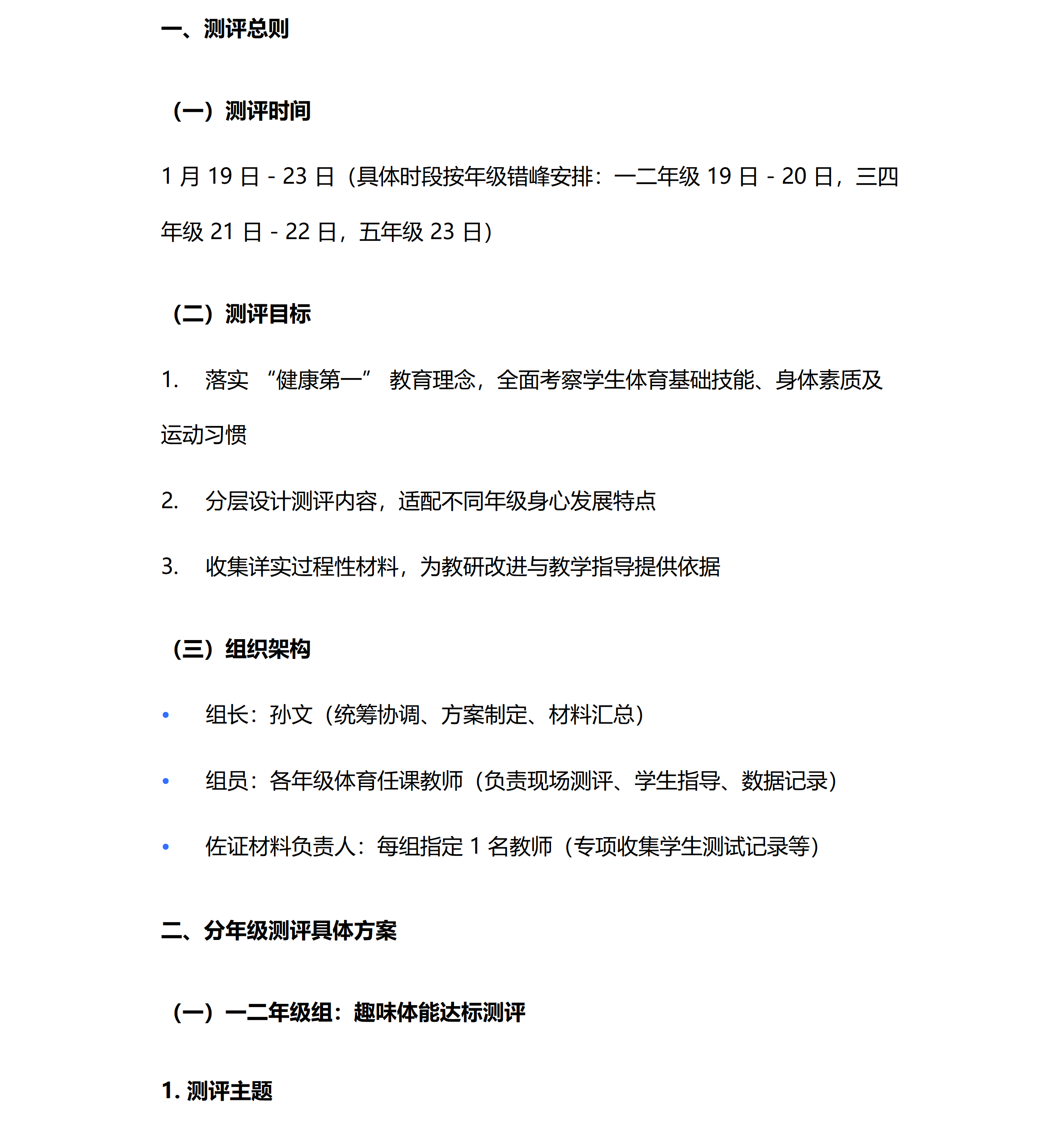
2025-2026学年度第一学期东外小学部体育考评方案
2026-02-02
来源:
浏览字号
大
中
小
一、二年级
三、四年级
浏览次数:
【
返回顶部
】 【
打印本页
】 【
关闭窗口
】
旧版网站
校长信箱
国际教育
招生报名